地理B1全国高考冲刺压轴卷2026年试卷答案一,精准定位薄弱点,帮你针对性复习,高效提分,告别焦虑。 高三备考,这套卷帮你查漏补缺,稳扎稳打,步步为营,冲刺高分。

19.(14分)
量c(1)将适1与NaOH溶液混合、加热,冷却后加入稀硝酸酸化,再加AgNO₃溶液,产生白色沉淀(1分)
(2)苯甲醇(1分)c(1分)
(3)醛基、硝基(1)分)
(5)4(2分)
0CH₃CH=CHCOOH(2分)。
【解析】由信息推知:A血c为 oH.D为
O
(1)实验室中检验B中含有氯原子的方法为将适量c1与NaOH溶液混合、加热,冷却后加人稀硝酸酸化,再加 AgNO₃溶液,产生白色沉淀。
(2OH的化学名称为苯甲醇;可用红外光谱仪鉴别C和D中的官能团。
中所含官能团的名称为醛基、硝基;
CHO由信息可知,和O发生反应生成NO.
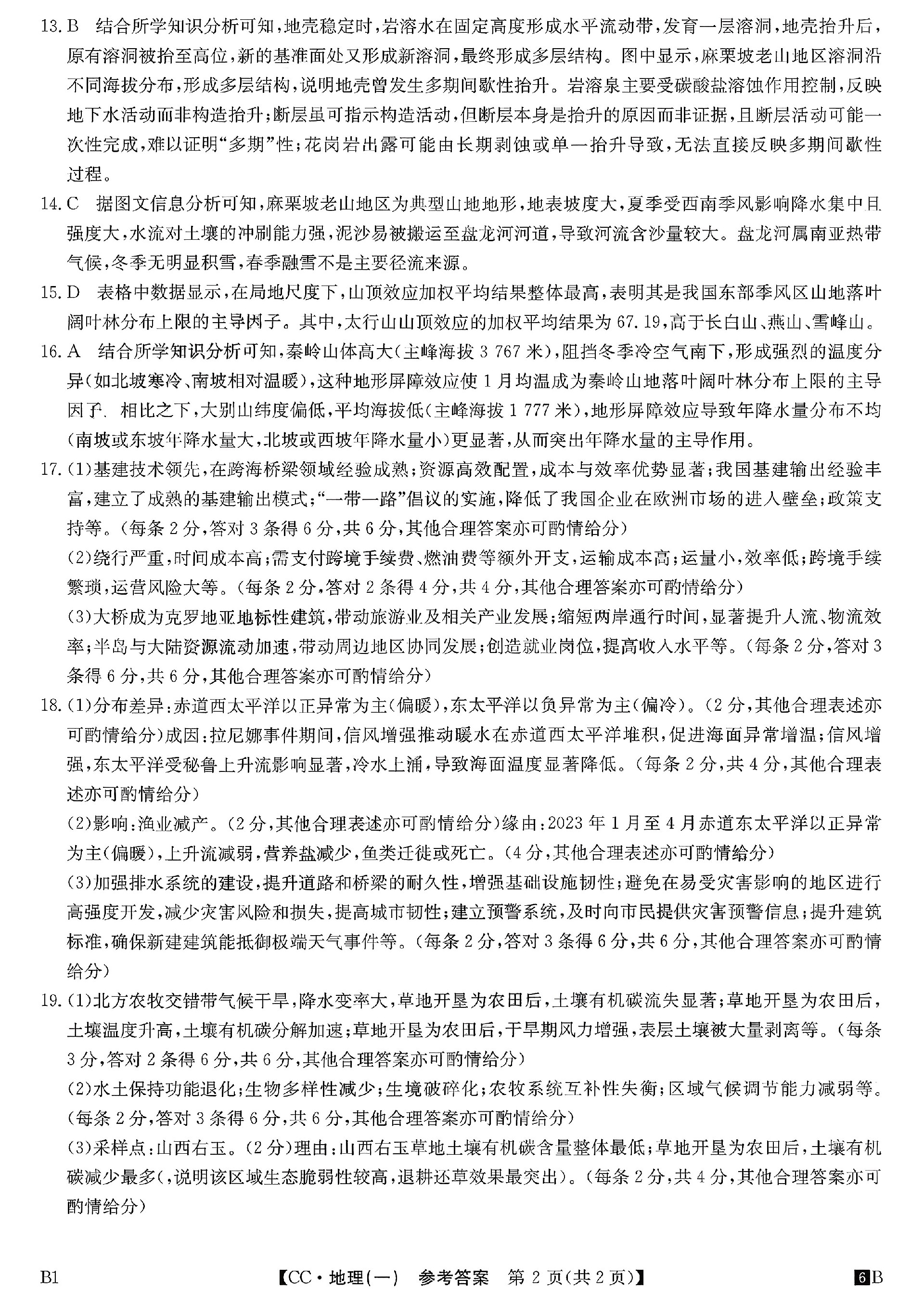
OH的化学方程式为与 ICl通过取代反应生成
。由信息可知,G的同分异构
体W中含有2个酚酯基和一NH₂,结合核磁共振氢谱中有4组吸收峰推知,可能的结构简式有
,共4种。
(6)CH₃CHO氧化可得CH₃COOH,进一步在催化剂条件下反应可得;由信息可知,CH₃CHO与占
反应生成 CH₃CH=CHCOOH,经加聚反应可个得目标产物,则合成路线为CH₃₂CHO信化郑/△
cncon
lH.CH-CcHcoHfcn cos

地理B1全国高考冲刺压轴卷2026年试卷答案一,高三备考,这套卷帮你查漏补缺,稳扎稳打,步步为营,冲刺高分。精准定位薄弱点,帮你针对性复习,高效提分,告别焦虑。















